매트랩 Powertrain Blockset과 Vehicle Dynamics Blockset을 이용한 차량 모델링 쉽게 따라하기2 | 엔진을 모터로 교체

**앞선 포스트**
앞선 포스트에서 설명한 프로젝트 설계가 완료되면 EVReferenceApplication 시뮬링크 창과 DLCReferenceApplication 시뮬링크 창을 띄워보자. 매트랩의 현재 폴터 창에서 system > EvReferenceApplication.slx 와 DLCReferenceApplication.slx 파일 둘 다 더블클릭하면 된다.

이제 열린 두 창을 왔다 갔다하며 DLCReferenceApplication 내에 있는 자동차의 엔진을 모터로 바꿔 볼 것이다. 편의를 위해 EvReferenceApplication 창에서 하는 작업은 파란색 글씨로, DLCReferenceApplication 창에서 하는 작업은 초록색 글씨로 작성하였다.
엔진을 모터로 바꾸기
1. EvReferenceApplication 창에서 Environment 들어가기
- 아래 표시된 블록 복사

2. DLCReferenceApplication 창에서 Environment 들어가기
- 붙여넣기 후 출력1(Env)에 접속시키기

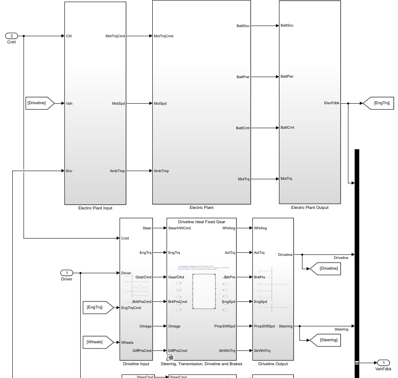
3. EvReferenceApplication 창에서 Passnger Car 들어가기
- Electric Plant Input, Electric Plant, Electric Plant Ountput 블록 복사
4. DLCReferenceApplication 창에서 Passnger Vehicle 들어가기
- Engine Input, Engine, Engine Output 블록 제거
- 붙여넣기 후 입력2(Cntrl)과 Driveline, 입력3(Env)을 입력
- EngTrq 태그를 Electric Plant Output 블록의 출력1(ElecFdbk)으로 이동
- Electric Plant Output 블록의 출력1(ElecFdbk)을 전체 출력1(VehFdbk)에 묶어 버리기

5. DLCReferenceApplication 창에서 Passnger Vehicle -> Electric Plant Intput 블록 들어가기
- 입력1(Ctrl) 옆의 Bus selector 더블클릭
- Selected Signal에서 ???MotTrqCmd 지우고 ECU.EngTrqCmd 추가
- 그 밑 Bus selector에서도 ???MotSpd 지우고 EngSpd 추가

6. DLCReferenceApplication 창에서 Passnger Vehicle -> Driveline Input 블록 들어가기
- 입력3(EngTrqCmd) 옆의 Bus selector 더블클릭
- Selected Signal에서 ???EngTrq 지우고 MotTrq 추가
7. 엔진을 모터로 교체 및 배선 수정 완료!
*포스트 전체 시리즈 목차*
2021.03.17 - [유용한 지식/매트랩] - 매트랩 Powertrain Blockset과 Vehicle Dynamics Blockset을 이용한 차량 모델링 쉽게 따라하기
댓글