매트랩 Powertrain Blockset과 Vehicle Dynamics Blockset을 이용한 차량 모델링 쉽게 따라하기3 | 컨트롤러 수정

**이전 포스트**
이전 포스트에서 엔진을 모터로 교체하는 방법에 대해서 설명하였다. 이번엔 바뀐 모터에 대해서 제어를 할 수 있도록 기존 Controller를 수정하는 방법에 대해서 설명하여 보겠다. 편의를 위해 EvReferenceApplication 창에서 하는 작업은 파란색 글씨로, DLCReferenceApplication 창에서 하는 작업은 초록색 글씨로 작성하였다.
ECU를 모터용 PCU로 바꾸기
1. DLCReferenceApplication 창에서 Controllers 들어가기
- 입력2(VehFdbk) 새롭게 생성

2. DLCReferenceApplication 창에서 Passenger Vehicle의 출력1(VehFdbk)을 Controlles의 입력2(VehFdbk)으로 연결

3. DLCReferenceApplication 창에서 Sensor 블록 들어가기
- 입력1(VehFdbk) 옆의 Bus selector들 중 Engine이라고 써있는 것 더블 클릭
- ???Engine.EngTrq 제거 후 ElecFdbk.MotTrq 추가
4. EvReferenceApplication 창에서 Controllers 블록 들어가기
- Powertrain Control Input, Powertrain Control Module(PCM) 블록들 복사
5. DLCReferenceApplication 창에서 Controllers 블록 들어가기
- ECU 블록 및 관련 선 제거
- Transmission Controller의 입력1(BrkCmd)에 연결된 선 제거
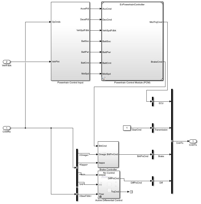
- 붙여넣기 후 입력1(CntrlRx)와 입력2(VehFdbk)을 Powertrain Control Input 블록의 입력1(OpCmd), 입력2(VehPlnt)에 각각 입력
- Powertrain Control Module(PCM)의 출력1(MotTrqCmd)를 ECU가 붙어있는 Bus selector에 연결
- Powertrain Control Module(PCM)의 출력2(BrakeCmd)를 Brake Controller의 입력1(BrkCmd)에 연결
- "Constant" element를 이용하여 1 값을 Transmission Bus Selector에 연결 (기존 트랜스미션을 1단만 들어가게 함으로써 고정된 감속기로 사용한다는 뜻 <- 이게 맘에 안들면 아래 게시물을 참고하여 변경 가능)
<url 빠른 시일 내에 추가할게요>
- Active Differential Control 블록의 출력2(TrqCmd)를 Terminator로 막기

6. DLCReferenceApplication 창에서 Controllers > Powertrain Control Input 블록 들어가기
- 입력1(OpCmd) 옆 Bus selector 더블클릭
- ???Accel과 ???Decel 제거 후 Driver.AccFdbk과 Driver.DecelFdbk 추가
- 입력2(VehPlnt) 옆 Bus selector 더블클릭
- ???로 되어있는 시그날 모두 삭제 후 Body.xdot, ElecFdbk.BattSoc, ElecFdbk.Battpwr, ElecFdbk.Battcrnt, Driveline.EngSpd 추가
7. DLCReferenceApplication 창에서 Passenger Vehicle > Electric Plant Input 블록 들어가기
- 입력(Ctrl) 옆 Bus selector 더블클릭
- ???ECU.EngTrqCmd 지우고 ECU>MotTrqCmd 추가
8. 컨트롤러 수정 완료!
*포스트 전체 시리즈 목차*
2021.03.17 - [유용한 지식/매트랩] - 매트랩 Powertrain Blockset과 Vehicle Dynamics Blockset을 이용한 차량 모델링 쉽게 따라하기
댓글